1940年3月,跟着中山县沦陷,无数百姓涌入战时“中立”的澳门。为救济百姓,澳门爱国侨胞成立了阖澳华裔救济会,整合各方赈难资源,变成了融合的意愿和交流,使救济责任的效用权贵提高。据推测,结果当年3月23日,阖澳华裔救济会的11个收留所共遴荐近万名百姓。
阖澳华裔救济会的成员主要为澳门华东说念主社团与商界精英。其中,华东说念主社团主要通过从事救一火宣传责任,或成功以捐钱、捐输物质、提供医疗救济和暂居地的方式参与救济行动。澳门各界各人还以“义卖”为主要体式筹募善款,或凭一无长处,身膂力行地为百姓干事。香港爱国本家也纷繁向澳门汇寄善款,援助遇害者。
港澳联动救济内地百姓的历史事实,揭示了港澳地区各人在战场之外驰援故国抗战的特有旅途,建设了抗日救国的典范。
1940年澳门百姓救济动员始末
抗日干戈时间,由于澳门政事环境非凡,未受战祸扰乱,成为干戈百姓的“避风港”。据统计,澳门分手在广州、中山和香港沦陷时大领域收留百姓,挽救了巨额的生命。澳门东说念主民宥恕从事赈难救济责任,不仅在抗战中演出着“国际避风港”的紧要变装,还为故国的抗战行状作念出不成计算的孝敬。查察学界对于澳门抗战技艺赈难救一火通顺的效用,发现关连商酌大体从救一火团体和救济试验两方面张开。救一火团体商酌方面,澳门追思前,黄哲军和黄慰慈、陈立等分手撰写论文和专著,先容了旅澳中国后生乡村干事团和澳门四界救灾会战时开展救一火责任的光荣业绩,何山进一步洽商了澳门四界救灾会跨地域的支援情况,娄胜华从澳门社团发展沿革的角度登程,将抗日干戈技艺泄漏的新团体称为“救一火赈难团体”,以为该类团体是民族危机下社团的变体形态。江淳拓展了参与救一火的社团组织的商酌范围,从澳门鲜鱼行、上架行会馆、澳门柿山皎白堂等行会视线呈现了赈难救一火通顺的全民性。救济试验方面,杨仁飞从澳门华东说念主社会的全体真理上呈现澳门开展救济责任的全貌,钟子程从华东说念主团体、澳葡政府和教学角度阐明腹地团体救济百姓流程的联动性,李任欣从救济款筹集的角度登程,派遣了赈难救一火通顺的资金流通流程。
此前学者偏好从抗日干戈的全局视角登程,展现澳门赈难救一火通顺万古段的发展动向,一般将澳门救济中山百姓的行动视作广州与香港消一火之间百姓救济的“插曲”,或将1940年中山沦陷一事视作澳门赈难通顺走向千里寂的标记,疏远了该救济行动在组织动员上的示范真理。本文将依托《华裔报》的联系记录,从1940年澳门救济中山百姓的行动登程,揭示救济流程中救一火赈难团体到原生社团、普通各人的动员结构的完备性,反馈港澳华东说念主协同赈难,共赴国难的历史事实,展现出“特区抗战”的特有旅途。
善业津梁:阖澳华裔救济会的架海金梁作用
阖澳华裔救济会,原名“阖澳华裔济难会”,是澳门爱国侨胞为救济中山百姓成立的“救一火赈难社团”。阖澳华裔救济会的成立,标记着澳门华东说念主启动整合赈难资源,在百姓救济责任上变成融合的意愿和交流。
(一)组织架构与沿革
1940年3月5日,日军蹙迫中山,在唐家湾与香洲登陆,以致无数百姓涌入澳门。危机情况下,莲峰庙义学率先组织百姓收留责任,腾出寺院后殿供百姓栖身。3月7日,镜湖病院、同善堂与中山国外同乡济难会分会、澳门救济百姓委员会也启动自觉地组织施粥、收留、筹款赈难责任。由于百姓基数大,流动性强,稀薄的施救如杯水舆薪,澳门中华总商会、镜湖病院等团体召开大会,盘考百姓救济门径,终在3月10日成立阖澳华裔救济会(初名“济难会”),精致交流救济责任;3月12日,签订《阖澳华裔济难会限定》。
分析《华裔报》上联系初度大会及《阖澳华裔济难会限定》报说念可知,一方面,阖澳华裔救济会为统筹全澳百姓救济事务,整合了澳门华东说念主团体及业界闻东说念主的见识,建立起一套正、副主席交流,以“会议制”为组织形态的方案机制。另一方面,为进步方案效用,法式日常经管,阖澳华裔救济会增设试验委员,精致日常事务的协调与决议,还按照“总务”“财政”“劝募”“宣传”“经管”“卫生”六大门类,将赈难事务职能化、部门化、档次化,在融合交流的前提下,保险了团体里面单干明确、高效有序,救济责任的效用权贵提高。
阖澳华裔救济会的责任要点跟着战局的变动而冉冉骤整。1940年3月10日到4月8日,日军在中山城内涤荡中国军民,四处烧杀抢夺,无数百姓淹留澳门,该阶段阖澳华裔救济会的责任要点为“安置百姓”。同庚4月后,中山前列战事稍息,阖澳华裔救济会于4月8日告示遣返新秀百姓,常务会议在吞并天决议不再收留百姓。半个月后,《华裔报》启动邻接报说念阖澳华裔救济会的“责任总结”(共8期),百姓数目也逐步减少,标记着阖澳华裔救济会的责任重点由“救济百姓”转向“遣返百姓”。阖澳华裔救济管帐划在6月10日夙昔完成百姓疏散责任。该计算未受实控中山县的日伪当局破损,1940年6月8日,汪伪政府办的《中山日报》指出:“本市自六一延永夜间通行时刻后……各地各人连日归来故乡,重理故业者比前倍众。”6月25日以后,阖澳华裔救济会将余下2741名留澳百姓交由中山国外济难会安置,标记着阖澳华裔救济会终结,救济责任圆满完结。
(二)与国民政府、澳葡当局的关系
濒临中山沦陷、日寇逼进的严峻花式,阖澳华裔救济会不仅需要联结华东说念主本家,凝合救济资源,还要处理好与国民政府、澳葡当局的关系,争取为赈难救一火通顺争取精致的外部环境。
自1938年3月国民党中央开辟国外部以后,国民政府对港澳地区事务也愈发青睐。在国民政府对侨务加强管控的配景下,阖澳华裔救济会在体式上收受国民政府的交流,如救济会的交流东说念主徐伟卿、梁彦明就曾向国民政府侨务处长、国民党澳门支部常委周雍能商榷救济对策;救济会的筹款提案亦会向中赈会、省赈会备案。国民政府也为澳门救济行动提供援助,如1940年3月11日,广东省主席李汉魂在资金垂危的情况下,向澳门电汇5万元,用作百姓救济经费。一个星期后,国民政府的中央救济委员会派委员杜镛观看澳门,特拨援款国币一万元,为阖澳华裔救济会提供了经济援救。
相较于国民政府的援救作风,澳葡政府的作风显明迟滞。澳葡政府本着东说念主说念办法原则,愉快通达鸿沟,予以中山百姓政事卵翼,还督促中华商会、镜湖病院、同仁善堂等华东说念主团体组织救济责任,主动承担百姓收留区域的秩序小气责任。但澳葡政府在督察澳门“中立”的孤岛地位的同期,迫于日本的军事、政事压力,一方面将国民党驻澳门支部驱散出境,另一方面发布政令,辞谢户外筹款和宣传行动,只允许户内以非公开方式筹集善款。严禁华东说念主团体以“抗战”“救国”等口头开展行动。在垂危的氛围下,澳葡总督疑惑“济难会”之“难”与“国难”有密不成分的关联,迫令阖澳华裔济难会更名“阖澳华裔救济会”。在救济百姓流程中,阖澳华裔救济会摸索着澳葡政府的底线,在夹缝中求活命。
(三)救济奏效与孝敬
在成心的外部环境下,阖澳华裔救济会阐扬“总务”“财政”“劝募”“宣传”“经管”“卫生”部门化上风,实施激动多方面责任:(1)总务组登记逐日百姓数目,披发百姓证,罢了百姓的要领化经管。(2)据《责任总陈诉(八)》自大,财政组透过个东说念主、社团等渠说念筹集善款,在1940年3月8日到4月11日悉数收到港币捐钱4623.32元、毫银16655.9元、大洋131394.6元、毫券2143元,换算为毫银,共计收取69841.08元援款,为救济行动提供了淳朴的财力援救。(3)劝募组印制捐本1000册,深入社区,开展沿街劝捐行动,披发捐本436册,转念了各人募捐的积极性。(4)经管组精致配给物质,督察收留所纪律,营造了精致的百姓营环境。(5)宣传组撰写救济责任日报,在澳门各大报社刊登,如期将责任不详汇总,请香港报界公会、新亚通信社转送香港各报章发表,在赈难救一火通顺中阐扬了救济宣传、赏赐先进、饱读动士气的作用。(6)卫生组组建医疗团队,驻扎百姓营,为百姓提供免费的医疗干事,还如期采购常用药品,分发给百姓,缓解了百姓病患的燃眉之急。
阖澳华裔救济会悉力于百姓收留责任。据伪《中山日报》和广东省政府推测,1940年3月赶赴澳门遁迹的灾民登程点2万东说念主,其中约有1.2万东说念主收受了阖澳华裔救济会的救济。澳门一启动惟一镜湖病院、莲峰庙、不雅音堂三处百姓安置地,无数百姓四海为家,露宿街头。阖澳华裔救济会成立后,在裕安丝工场、渡船街等地开辟百姓营。截到3月23日,百姓营数目达11个。如表1自大:

良友起原:《华裔报》
如表1所示,至1940年3月23日,11个收留所共计遴荐近万名百姓。天然仍有4000多名百姓洒落澳门各地,但都踏实收受阖澳华裔救济会的膳食补助。跟着后续阖澳华裔救济会的新百姓营完竣,更多百姓得到安置,百姓生活环境进一步改善。
百川朝海:澳门社团运作下的资源供给
阖澳华裔救济会手脚“救一火赈难社团”的非凡定位,决定了其在救济试验中阐扬着提供“联动框架”的紧邀功能。但能否罢了救济指标,则取决于手脚资源运送方的华东说念主社团的资源获得与整合才调。
政事流程表面的分析指出,平淡的社会组织会变成政事精英—中层组织—各人的层级结构,中层组织有着结合落魄的世俗社会渠说念和聚集上风,更容易开展社会动职责任。在澳门的非凡社会政事条目下,澳葡当局在华东说念主社会的下层治理上选用“华洋分治”的计谋,奠定了华东说念主社区自治的社会样式。黄雁鸿分析澳门同善堂时也指出,澳门变成了“政府—组织—个东说念主”的互动框架,以万般华东说念主社团为代表的中层组织演出着协调澳葡当局、下层各人关系的紧要变装,占据着巨额社会老本。
澳门非凡的社团生态在抗日干戈爆发,民族办法神气上涨的政事契机结构(Politicalopportunitystructure)催化下,展现出精致的组织韧性,不仅在中山百姓涌入之初,率先张开施救行动,镜湖病院、中华总商会等老牌社团更是阐扬全澳范围的影响力,邀请全澳侨胞会聚澳门商会,公开盘考救济对策,筹建“阖澳华裔救济会”。从社团角度登程,“阖澳华裔救济会”与其说是孤立的核心方案机构,毋宁说是原生社团组建的“临时性赈难机构”。阖澳华裔救济会按照近代商会的体式组织试验委员会,成员沿途为澳门华东说念主社团与商界精英。在澳门华东说念主圈内妇孺皆知、底蕴深厚的中华总商会,镜湖病院,同善堂,中华西宾会,中华妇女慰劳会,松散的报业界,以及在澳门创社不久的中央国医分馆,救济中山百姓流程中成立的中山同乡济难会构成的八大团体,在执委会平分占五个席位。以米业行、车衣行动代表的56个行商及各校校长则分占两个席位。与此同期,中华总商会的会长徐伟卿担任了阖澳华裔救济会主席,中华西宾会的创举东说念主梁彦明担任副主席。
澳门华东说念主社团在整合救济资源,组建“救一火赈难团体”的同期,还通过多种方式参与赈难救一火通顺。总体而言,华东说念主社团主要通过从事救一火宣传责任,或成功捐输物质的方式参与救济行动。但由于1939年底以后,澳葡政府强化对华东说念主报刊的公论监督,华东说念主新闻界联系“抗日爱国”的报说念趋于冷寂,华东说念主社团便将注意力辘集于百姓救济责任上。在无数中山百姓淹留澳门技艺,澳门华东说念主社团阐扬了原生社会组织的资源上风,从多方面为百姓提供匡助。最普遍的赈助方式是捐钱,如1940年3月11日的劝募行动中,银业行捐钱1500元、首饰行捐钱500元、水果行捐钱1000元、理刊行捐钱200元、中山济难分会捐钱2000元、木业行捐钱298元,共计捐资金额近5000元。除捐钱外,还有不少社团取舍用捐输物质的方式来匡助百姓。如澳门中国妇女慰劳会在1940年3月,援助百姓阿司匹灵1000粒、回春丹50粒、六神丸10盒、祯祥茶10盒、通关油2打、见连丸500粒、疴呕散100樽、保婴丹10粒、发冷丸3盒、药棉1包、灰孟养1樽,同善堂也赠予百姓霍乱疴呕散20瓶,为百姓提供了巨额急用药品。澳门中华公教济贫会则通过阖澳华裔救济会,向百姓捐赠面包一万多枚。
在救济百姓流程中,不少社团阐扬我方的专长为百姓提供干事,如镜湖病院阐扬医疗上风,抢救了很多伤病百姓,还为不少妊妇接生。新成立的澳门学生救济委员会,则辘集力量救护学生,租出三艘大船,特意收留遁迹学生,还给学生披发饭券,供给膳食。还有同善堂等社团,关注百姓衣食问题,从传统荒政中领受申饬,不仅向百姓施粥,还为百姓提供棉衣等生活用品。
中华总商会、镜湖病院、同善堂和中华西宾会等老牌社团,社会资源丰富,其不仅筹资集物,惩办百姓的日常需求问题,还悉力于为百姓提供暂居地。据1940年4月17日到5月5日发布的8份“阖澳华裔救济会责任总陈诉”自大,上述社团王人心合力,给流寇街头的200多名百姓提供了居所。其中,镜湖病院在百姓涌入后,第一时刻通达院内寝室,在3月8日到4月11日之间,为982名百姓提供了暂居地。
在物质匮乏的干戈年代,澳门华东说念主团体向百姓枯木逢春的善举,不仅是对阖澳华裔救济会救济责任的有劲援救,缓解了百姓的燃眉之急,还化关爱为但愿,让百姓重获活命但愿。
众志成城:澳门各人的日常救济及香港的外部援助
澳门各人在无数中山百姓涌入时,自觉从传统的“仁义”不雅念中领受灵巧,用“渔利济贫”或“以工代赈”的方式援助百姓。同期,香港各人也挺身而出,促成港澳联动,共同激动救济责任的开展。汪然的《放赈急救条议》指出,恰是孟子强调的“怜悯之心”凝合起东说念主心,架起破饱读万东说念主锤之桥,给遇害者带来光明与但愿。
(一)渔利为义:澳门商界与各人的筹款行动
中山蒙难,民不聊生,巨额百姓涌入澳门之时,澳门各民间社团风雨同舟、不拘末节,全力援救赈难救一火责任。澳门华东说念主各人响应阖澳华裔救济会的大喊,用多种万般的方式筹集资金,匡助中山百姓渡过难关。各界各人因财力有限,难以“一掷令嫒”,是以往往要通过“渔利而赈”的方式筹募善款。集资行动一般“义字当头”,以“义卖”为主要体式。如咀香园饼家就以店铺为单元,开展义卖行动。另有旅行业、丝发匹头行的繁密公司,阐扬行会的联动作用,发举义卖行动,将所得善款汇总到阖澳华裔救济会,体现了从“点”到“面”,由“个东说念主”到组织的资源会聚管说念的潜入性。
“义卖”也演变出了多种万般的“变体”形态,丰富了澳门募款义捐的体式。这些体式包括但不限于:(1)义演。该风潮起自雨芬中学、南海联中的合伙演出,其后学余剧艺社透露内地1930年代兴起的“爱好意思剧”业余话剧的念念路,在岗项大剧场“义演”果戈理的名著《窥察专员》,筹资救济失学后生,大获好评。(2)义影。国华影院在院线上映滑冰歌舞片《白雪天神》,将片租之外的收入半数捐送阖澳华裔救济会,其余半数捐给澳门学生救济会。(3)义赛。复旦中学和香港星岛队举办篮球义赛,将义赛所得的500元捐给百姓。(4)义擦。李桂全等39名擦鞋工从4月6日到4月7日面向全澳市民举行“义擦”行动,将所得收入的七成上交阖澳华裔救济会。上述行动不仅彰显出澳门1940年百姓救济行动参与群体的世俗性,还突显出澳门华东说念主各人爽朗的爱国办法情感。
(二)以“技”济困:身膂力行者的救济善举
不仅有很多东说念主以“渔利为赈”的方式援助百姓,还有东说念主凭一无长处,身膂力行地为百姓干事,如濠江女子剃头店的剃头师就自告尽力,为百姓“义剪”。其中,伍凤鸣、何少琼、廖有群等剃头师还坚捏“义剪”到4月10日,展现出忘我奉献、任劳任怨的精神品性。中山百姓来澳门遁迹时恰好春季,传染病多发,又由于东说念主口频频流动且密渡过大,百姓营环境恶化,夭厉比往年愈加豪恣。为整治卫生环境,裕安丝厂的经理谢保明率先向病院求援,请吴善施医师赶赴收留所,免费给百姓接种牛痘。同期,不少医德崇高的医师应阖澳华裔救济会的邀请,以“义诊”之名,逐日驻扎百姓营,为百姓提供免费医疗干事。这些医师任劳任怨,不求答复,况且医术深湛,调治了巨额患病百姓。具体数据如图1所示:

良友起原:《华裔报》
至1940年4月1日,各收留所的“义诊”医师累计调治患者506名,为百姓营的医疗卫生气象改善作念出了超卓的孝敬。
(三)跨域合作:香港华东说念主对澳门赈难行动的援救
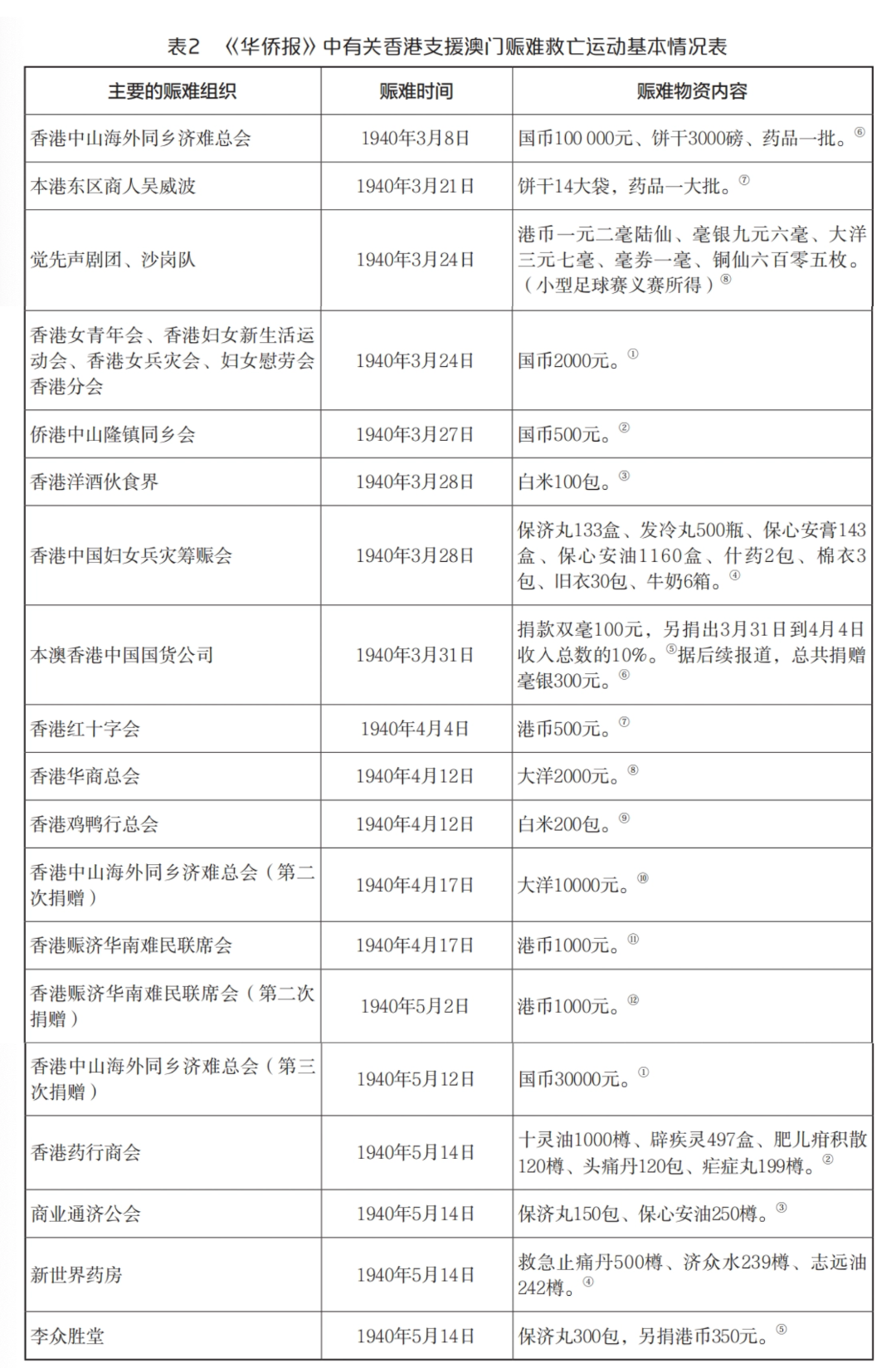
港澳两地隔海相望,交通方便,日军攻陷中山以后,有很多中山县百姓障碍澳门,乘船逃往香港。《华裔报》在1940年3月11日发布公告指示往港中山百姓乘船需佩戴20元港币,否则无法过境,从侧面反馈出逃港百姓数目不少。香港爱国本家不忍看到中山百姓淹留澳门贫寒重重,涸泽而渔,纷繁向澳门汇寄善款,援助遇害者。该时间,《华裔报》对于香港驰援澳门的报说念出现14次,具体见表2:

良友起原:《华裔报》
由表2可见,参与筹募的港侨东说念主士行业普遍医药界、妇女界、文艺界、政商界和同乡会,捐赠体式也丰富万般,药品、衣物和食物一应俱全,为滞澳百姓提供了必要的生活物质。1940年港澳联动救济中山百姓的历史事实,是抗日干戈时间港澳地区抗日爱国通顺的缩影,既彰显了港澳与内地东说念主民之间血浓于水的亲密关系,又突显了港澳地区“特区抗战”的特有旅途。
论断:在赈难与国难之间
在民族大义和东说念主说念关怀的驱动下,港澳本家历经澳葡当局限制、日军物质禁运与武力威慑的重重测验,担荷起故国抗战“后方堡垒”的重担,在“战场”之外开辟出爱国救一火的另一种说念路,挽救了无数百姓的生命,以特有方式为故国作念出了不成隐藏的历史孝敬。
【作家】林洪威,澳门理工大学硕士商酌生
【频说念裁剪】李卓华 陈海燕
【翰墨校对】华成民
【值班主编】莫群 刘树强
【著作起原】《岭南文史》2025年第5期
